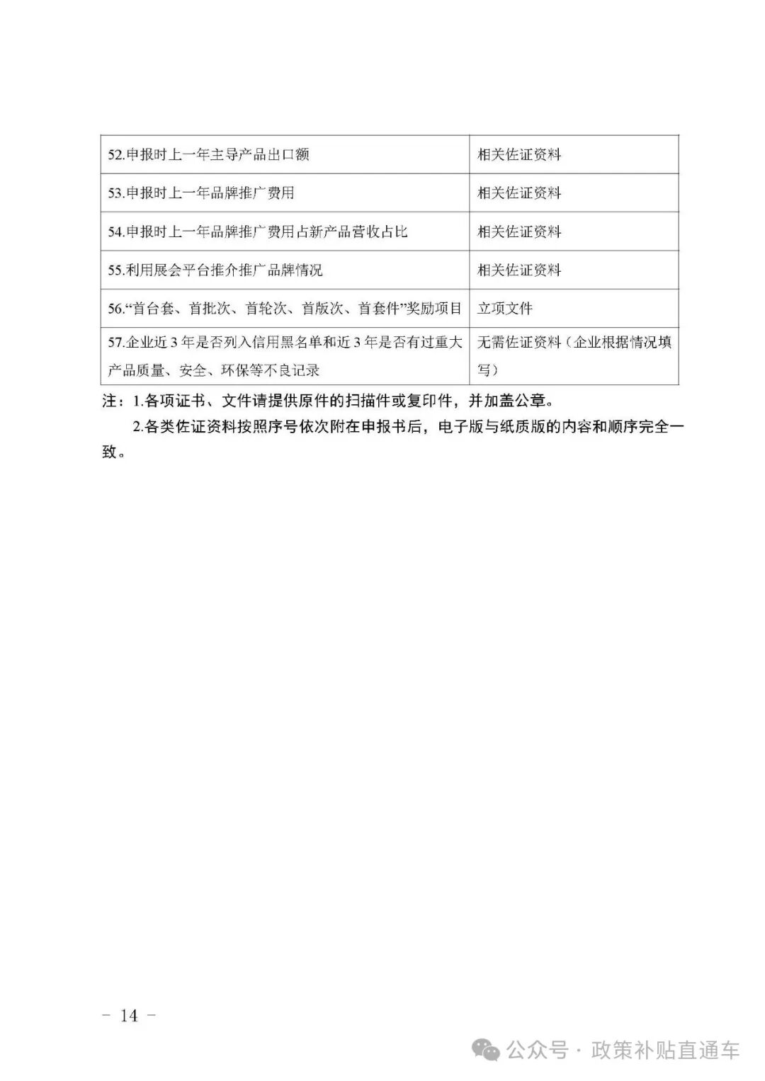
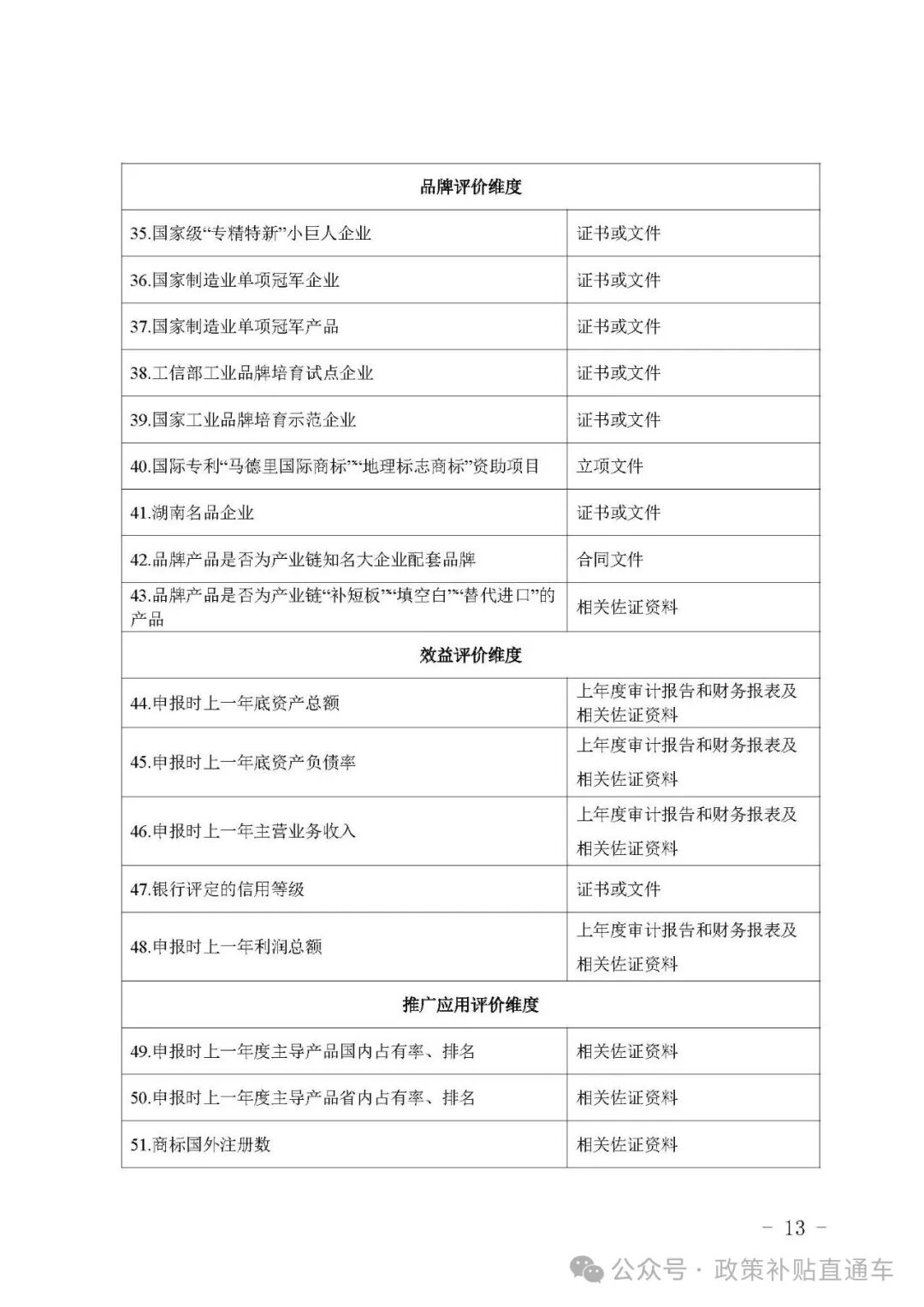
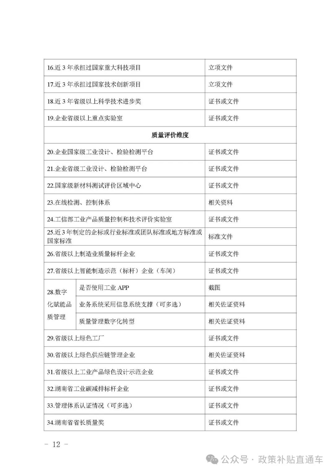
湖南省工业和信息化厅关于组织开展2025年湖南省原材料工业“三品”标杆企业申报评价工作的通知
发布于:2025-06-17 点击次数:404次
纲维泽信知识产权一直致力于解决客户知识产权问题,为客户提供有关商标注册、专利申请、版权登记、项目申报等一站式知识产权服务,欢迎
点击在线咨询专业顾问或者拨打咨询热线
0731-85126486。
【泽信官网】长沙高新技术企业_长沙专利申请_科技项目申报_高新技术企业认定_知识产权贯标一站式知识产权服务平台。(纲维泽信,泽信商标、纲维泽信知识产权,长沙商标注册,长沙专利申请,湖南商标注册,湖南专利申请,长沙高企认定,高新技术企业认定)
