共立项145项,湖南省2020年度创新平台与人才计划科技特派员创新创业项目立项公示啦!
发布于:2020-12-01 点击次数:1123次
各市州科技局,各省直管试点县市科技行政主管部门:
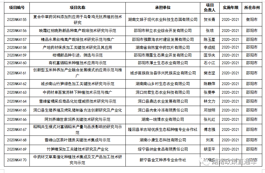
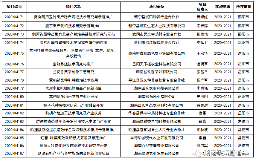
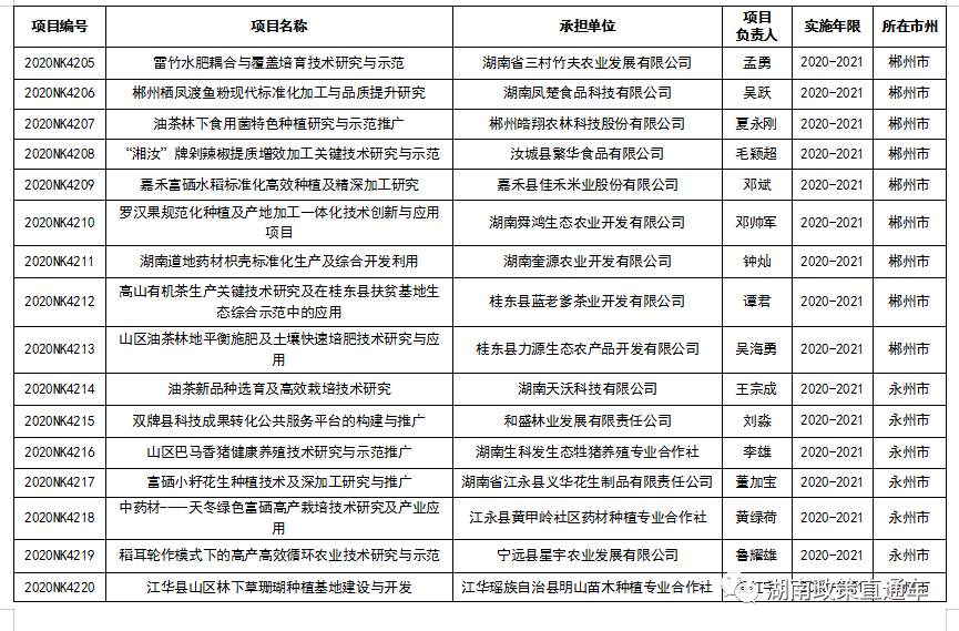
根据省科技创新计划项目管理要求,经申报推荐、专家评审、党组会审议、公示等程序,决定2020年度创新平台与人才计划科技特派员创新创业项目立项145项,具体立项情况详见附件。
请各项目承担单位和负责人,认真落实主体责任,做好项目实施和资金使用管理工作。项目承担单位按要求签订项目任务书,明确项目实施内容、考核指标和资金预算方案。资金专款专用,确保资金效益,确保目标任务按期完成。项目经费文件由省财政厅、省科技厅另行发文。
附件:2020年度科技特派员创新创业项目立项汇总表
湖南省科学技术厅
2020年11月24日









纲维泽信知识产权一直致力于解决客户知识产权问题,为客户提供有关商标注册、专利申请、版权登记、项目申报等一站式知识产权服务,欢迎
点击在线咨询专业顾问或者拨打咨询热线
0731-85126486。
【泽信官网】长沙高新技术企业_长沙专利申请_科技项目申报_高新技术企业认定_知识产权贯标一站式知识产权服务平台。(纲维泽信,泽信商标、纲维泽信知识产权,长沙商标注册,长沙专利申请,湖南商标注册,湖南专利申请,长沙高企认定,湖南著名商标申请,高新技术企业认定)
