湖南省2020年产业技术基础公共服务平台申报开始啦,10月23日截止!
各市州工信局:
根据工业和信息化部办公厅《关于做好2020年产业技术基础公共服务平台申报工作的通知》(工厅科〔2020〕717号)要求,现就做好2020年产业技术基础公共服务平台申报和推荐工作通知如下:
一、产业技术基础公共服务平台面向试验检测和信息服务两类。
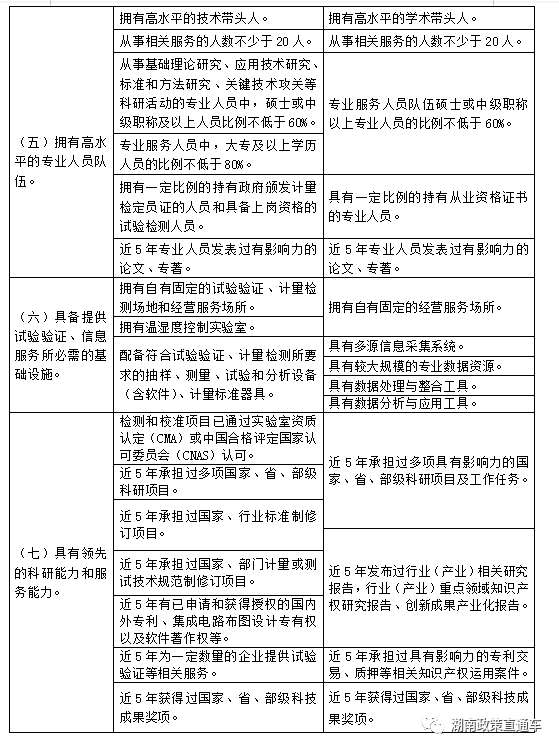
二、申报产业技术基础公共服务平台应具备的条件、编制申报材料的相关要求分别见附件1、附件2。市州工信局应根据本地情况组织申报和择优推荐。
三、鼓励已承担产业技术基础平台建设项目的平台单位申报。
四、为创新促进科技成果转化机制,支持信息服务类平台开展制造业创新成果产业化有关工作。
五、我省向工信部推荐申报的总数不超过3个。我厅将在规定的限额内择优推荐申报产业技术基础公共服务平台。
六、请市州工信局于10月23日前将书面推荐文件和申报书纸质版一式3份和电子文件(U盘或光盘1份)上报我厅(科技处)。
联 系 人:曾学文
联系电话:0731-88955375/18817105326
邮寄地址:长沙市天心区新韶东路467号(省工信厅)
邮 编:410004
附件:1.服务平台申报单位应当具备的具体条件
2.产业技术基础公共服务平台申报书
湖南省工业和信息化厅
2020年9月24日


纲维泽信知识产权一直致力于解决客户知识产权问题,为客户提供有关商标注册、专利申请、版权登记、项目申报等一站式知识产权服务,欢迎
点击在线咨询专业顾问或者拨打咨询热线
0731-85126486。
【泽信官网】长沙高新技术企业_长沙专利申请_科技项目申报_高新技术企业认定_知识产权贯标一站式知识产权服务平台。(纲维泽信,泽信商标、纲维泽信知识产权,长沙商标注册,长沙专利申请,湖南商标注册,湖南专利申请,长沙高企认定,湖南著名商标申请,高新技术企业认定)
